近日,林木遗传育种国家重点实验室(东北林业大学)李成浩研究组在国际植物学知名期刊New Phytologist(TOP期刊,IF=10.151)上在线发表了题为“PuC3H35 confers drought tolerance by enhancing lignin and proanthocyanidin biosynthesis in the roots of Populus ussuriensis”的研究论文。该研究揭示了CCCH型锌指蛋白转录因子PuC3H35在大青杨根部通过正调控原花青素(PA)生物合成基因和木质素生物合成相关基因表达增强大青杨干旱胁迫耐受性,为通过分子育种技术提高林木抗旱性提供了新的途径。

根系是植物最早感知和响应干旱胁迫的器官,因此了解根系对干旱的响应具有非常重要的意义。然而,根系应答旱胁迫反应的潜在分子机制尚不清楚。本研究对我国东北林区特有乡土树种大青杨CCCH锌指蛋白转录因子家族成员PuC3H35进行了研究,发现PuC3H35基因能够被干旱胁迫诱导表达,并且在根中的表达水平显著高于叶片。与野生型大青杨相比较,过表达PuC3H35基因的转基因大青杨株系对长期干旱胁迫表现出更好的抗性,而抑制表达PuC3H35基因的转基因大青杨株系对干旱胁迫更敏感。

图1. PuC3H35过表达和抑制表达转基因大青杨的抗旱性分析
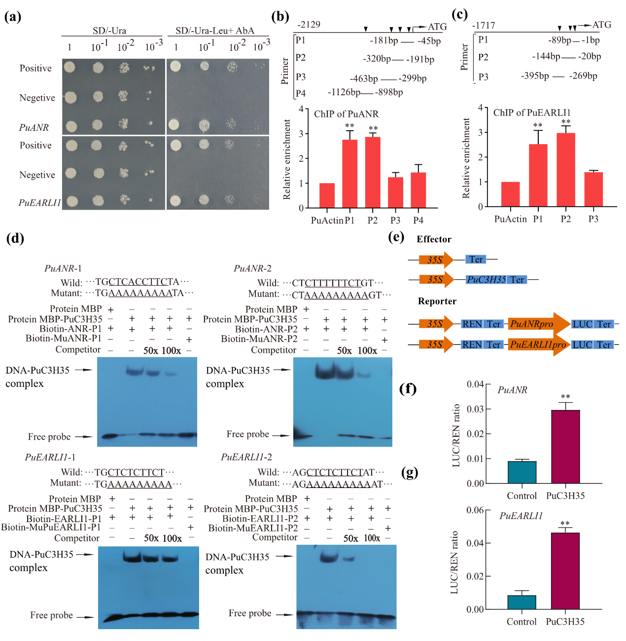
研究发现,在干旱胁迫下,PuC3H35直接与原花青素生物合成基因PuANR和木质素生物合成相关基因PuEARLI1的启动子结合,PuC3H35通过上调PuANR和PuEARLI1基因的表达,从而提高大青杨根部抗旱性。过表达PuC3H35促进了转基因大青杨根部的原花青素和木质素的生物合成,通过抗氧化和机械支持的方式增强了对干旱胁迫的耐受性。

图2. PuC3H35的下游靶基因PuANR和PuEARLI1 的鉴定
该研究结果揭示了一种新的植物抗旱性调控途径,即PuC3H35通过协同调控杨树根系中的“PuC3H35-PuANR-PA”和 “PuC3H35-PuEARLI1-PuCCRs-lignin”模块,介导了原花青素和木质素的生物合成,为大青杨根部应答干旱胁迫的分子机制提供了新的认识。

图3. PuC3H35介导的杨树根系抗旱模型的建立
林学院已毕业博士研究生李丹丹为论文第一作者,林木遗传育种国家重点实验室(东北林业大学)林木根系应答逆境胁迫的分子基础研究组李成浩教授为论文通讯作者。该研究得到国家自然科学基金面上项目、林木遗传育种国家重点实验室创新项目及中央高校基本科研业务费专项资金项目的资助。
论文下载网址:https://nph.onlinelibrary.wiley.com/doi/abs/10.1111/nph.17799